在国足无缘世界杯之后,伊万科维奇遭到解雇,不得不提前下课,但过去两个多月了,足协依然没有敲定正式的主教练,现在终于传来了最新消息。

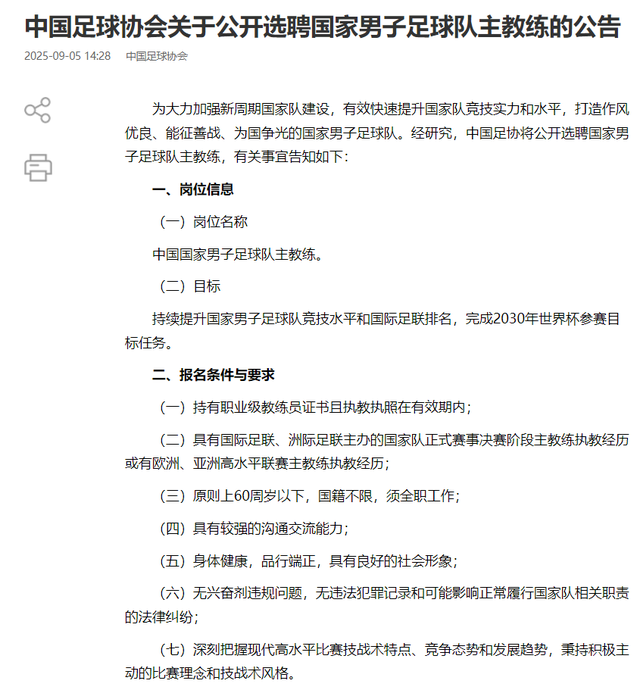
本周五下午,足协官方发布了一则广告,就是公开招聘国足主帅,强调带队的两大目标,第一持续提升国家男子足球队竞技水平和国际足联排名,第二完成2030年世界杯参赛目标任务,另外还有一个原则,就是60周岁以下,但国籍不限。

据北青体育的最新报道,从各方反映情况看,足协仍将大概率选用来自欧美,年龄不超过60岁的外籍教练员接手国足,也就是说没有考虑本土教练员。
目前呼声很高的候选者,包括了曾经带领国足踢过两场比赛的意大利教练员卡纳瓦罗。

早在六月底,今年51岁的卡纳瓦罗对于接手国足非常感兴趣,国内多家媒体确认其推荐材料据传已经送到了中国足协,其中熟悉中国足球、执教过国足经历是卡纳瓦罗执教国足的加分项。
2019年3月份,卡纳瓦罗曾经出任国足临时主帅,带队征战中国杯,2场比赛均以0-1的比分输球,执教国足一个月之后下课。

对于卡纳瓦罗,国内球迷不会陌生,作为意大利国家队的队长,拿过2006年世界杯冠军,同一年获得金球奖荣誉,也是足坛历史上唯一一位获此殊荣的后卫。退役之后,卡纳瓦罗担任过广州队、利雅得胜利、贝内文托、乌迪内斯、萨格勒布迪纳摩等队的主教练。
尽管带队成绩普遍平平,但依然被外界广泛看好,未来不可限量。此前执教过中超球队,也体现了卡纳瓦罗在国内的人脉和资源都是顶级的,同时作为里皮的昔日爱徒,卡纳瓦罗愿意前往中国执教,也受到他的影响。

此前,央视《足球之夜》节目透露国足整个教练团队薪资标准,从100万欧元至120万欧元之间,120万欧元折合人民币大约1000万元,意味着卡纳瓦罗及其教练团队最多可以拿到1000万元的年薪待遇,与当初里皮的2000万欧元,折合人民币1.7亿的天价年薪相比,缩水将近90%,就看卡纳瓦罗是否接受。